第二届广东省高校教师教学创新大赛评分标准详解
2022-01-04
1418
第二届高校教师教学创新大赛正如火如荼地开展中,很多老师应该对大赛的参赛要求和参数材料都有所了解,但是对于大赛的评分标准却不清楚,不知道大赛的考核细节。本文将详细介绍第二届全国高校教师教学创新大赛的评分标准。
比赛的内容有课堂教学实录视频、教学创新成果报告、教学设计创新汇报三部分,每个部分有不同的评分准则,接下来看看各部分的评分细则吧。
一、课堂教学实录视频评分标准(40分)
实录视频从①教学理念(4分)、②教学内容(8分)、③课程思政(8分)、④教学过程(8分)、⑤教学效果(8分)、⑥视频质量(4分)等6个方面评分。课堂教学应突出以学生为中心的教学理念,教学内容满足行业需求,有广度和深度,实现“三全育人”,合理运用信息教学手段,注重教学创新,引导学生思考,提高教学效果。

二、教学创新成果报告评分标准(20分)
成果报告从问题导向(4分)、创新特色(4分)、思政特色(4分)、技术应用教学(4分)、创新成果辐射(4分)等5个方面评分。要求教师在撰写成果报告时应有明确的问题导向、有明显的创新特色,课堂教学能够体现课程思政特色,充分利用现代信息技术开展课程教学活动、有效分析与总结创新实践成效。

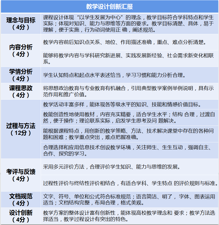
三、教学设计创新汇报评分标准(40分)
汇报从理念与目标(4分)、内容分析(4分)、学情分析(4分)、课程思政(4分)、过程与方法(12分)、考评与反馈(4分)、文档规范(4分)、设计创新(4分)等8个方面评分。从分数可见,教师在进行汇报时,要注重汇报课堂教学过程和所使用的教学方法,体现课堂的创新和特色,以下表格是汇报的细则要点,建议仔细查看。

以上是本文的全部内容,希望能帮助教师了解评分细则,祝教师在比赛中赛出自己的风采,取得优异的成绩,提升个人能力!
来源:众师云